Instance Verification Kit (IVK)
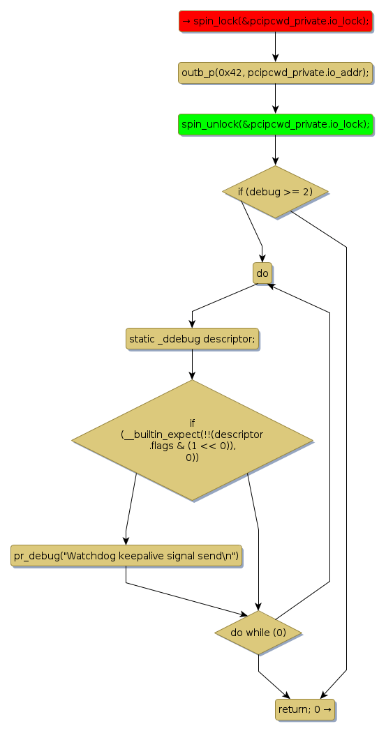
spin lock @ [9484+36+/linux-3.19-rc1/drivers/watchdog/pcwd_pci.c]
Instance Signature: io_lock
|
The Matching Pair Graph:
|
|
Function Name
|
Control Flow Graph (CFG)
|
Events Flow Graph (EFG)
|
Source Correspondence
|
|
pcipcwd_keepalive
|
|
|
[9409+17+/linux-3.19-rc1/drivers/watchdog/pcwd_pci.c]
|